立即注册 找回密码

微雪课堂

搜索
微雪课堂 智能车 查看内容

树莓派智能车AlphaBot教程3:避障

2017-5-3 10:44| 发布者: kaloha| 查看: 14186| 评论: 2|原作者: 微雪电子

摘要: 避障就是小车遇到障碍物时,能够改变移动方向,避开障碍物,而不至于撞上障碍物。避障首先要有传感器可以检测到障碍物,常见的避障有红外避障和超声波壁障两种。一、红外避障如下为AlphaBot2红外避障部分的原理图。 ...
避障就是小车遇到障碍物时,能够改变移动方向,避开障碍物,而不至于撞上障碍物。避障首先要有传感器可以检测到障碍物,常见的避障有红外避障和超声波壁障两种。
一、红外避障
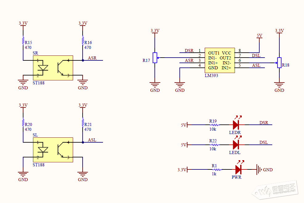
如下为AlphaBot2红外避障部分的原理图。红外传感器ST188主要有两部分,红外发射管和红外接收管。红外发射管发出红外光,没有障碍物时,红外接收管接收不到红外光,处于几乎截至的状态。ASR端处于高电平状态。当遇到障碍物时,反射回来被红外接收管接收,接收管慢慢开始导通,ASR端的电压慢慢降低。ASR端的电压随着障碍物的距离变化,障碍物越近时,ASR端电压越低。

LM393为两路比较器。IN1- 端输入的为电位器电压,IN1+端输入的为传感器模拟输出电压。
当IN1+电压比IN-电压高时,OUT1输出高电平。此时LED灯不亮。
当IN1+电压比IN-电压低时,则OUT1输出低电平。此时LED灯亮。表示检测到障碍物。


由此可知。调节电位器的电压可以调节红外传感器的探测距离。当调节到LED灯刚好熄灭时,检测距离最远。如果LED灯常亮或者一直不亮可以调节电位器。使LED灯处于刚好熄灭的状态。

二、超声波避障
超声波测距模块有四个针脚,除了电源(VCC)和地(GND),还有发射管脚 TRIG 和接收管脚 ECHO。



控制原理: 超声波测距原理是当发送的超声波遇 到物体后被反射回来,被接收端接收。 通过发送信号到接收到回响信号时间 间隔可以算得距离。


以上时序图表明超声波的控制原理。模块工作时 IO 口给至少 10us 的高平信号控制 TRIG 触发测距。模块将自动发射 8 个 40kHz 的方波,并且自动检测是否有信号返回。若有信号 返回,通过 ECHO 输出一个高电平,而高电平的持续时间就是超声波发射到返回的时间。根据声音传播的速度和时间我们可以测出距离:测量距离=(测量时间*声音速度)/2。声 音的传播速度通常按 340m/s 来计算。

红外检测反应快,直接通过读取管脚电平可以判断是否有障碍物,但是检测距离短,容易受太阳光干扰。超声波检测距离长,当同时检测时间也长,而且超声波会反射,当前方障碍物平面不是在小车正前方,与小车形成夹角时测量的距离有可能不准。


439

顶一下

刚表态过的朋友 (439 人)

相关阅读

发表评论

最新评论

引用 游客 2017-6-21 08:58
: 代码呢
代码可以到我们的wiki上下载
引用 游客 2017-6-18 22:22
代码呢

查看全部评论(2)

智能车

微雪官网|产品资料|手机版|小黑屋|微雪课堂. ( 粤ICP备05067009号 )

GMT+8, 2025-11-17 22:28 , Processed in 0.020427 second(s), 21 queries .

返回顶部